知否科技
知无知,才有知
主页
请帖模板
知识中心
课后习题答案
文档资料
小说名著
每日一文
习题章节
真题试卷
简历模板
关于我们
联系我们
第十二章 常用的分离和富集方法
分析化学(第四版 )上册
华中师范大学,陕西师范大学,东北师范大学 华南师范大学 北京师范大学 西南大学 编 / 高等教育出版社
蓝精灵 上传
查看本书
第十二章 常用的分离和富集方法
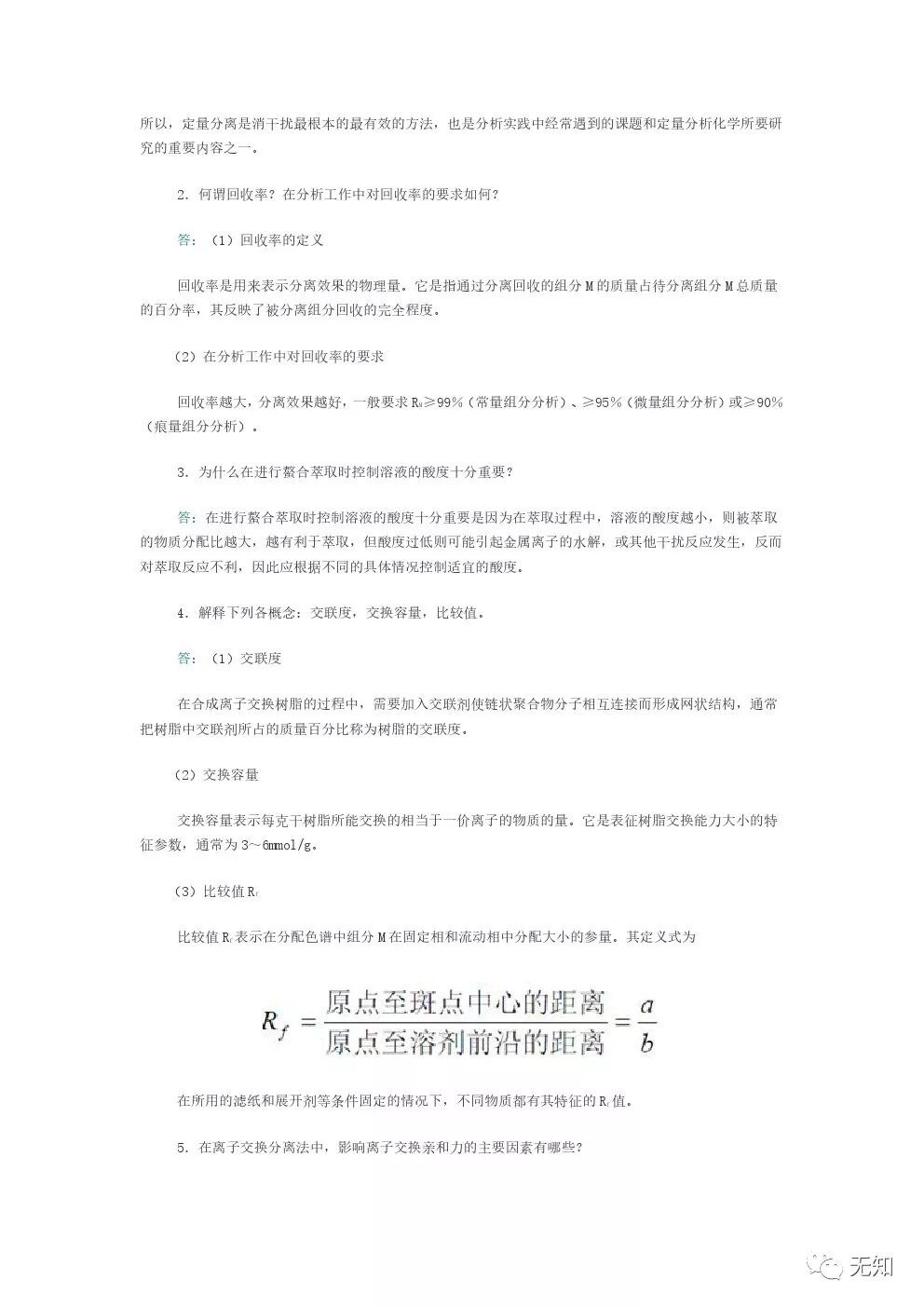
查看更多