知否科技
知无知,才有知
主页
请帖模板
知识中心
课后习题答案
文档资料
小说名著
每日一文
习题章节
真题试卷
简历模板
关于我们
联系我们
第8章 开环聚合
高分子化学(第五版)
潘祖仁 编 / 化学工业出版社
メevil♂saint☞deity☆ 上传
查看本书
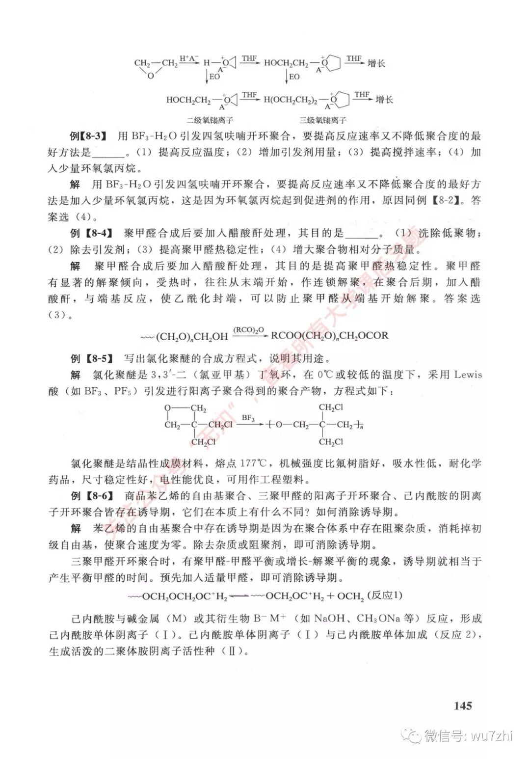
开环聚合
查看更多