知否科技
知无知,才有知
主页
请帖模板
知识中心
课后习题答案
文档资料
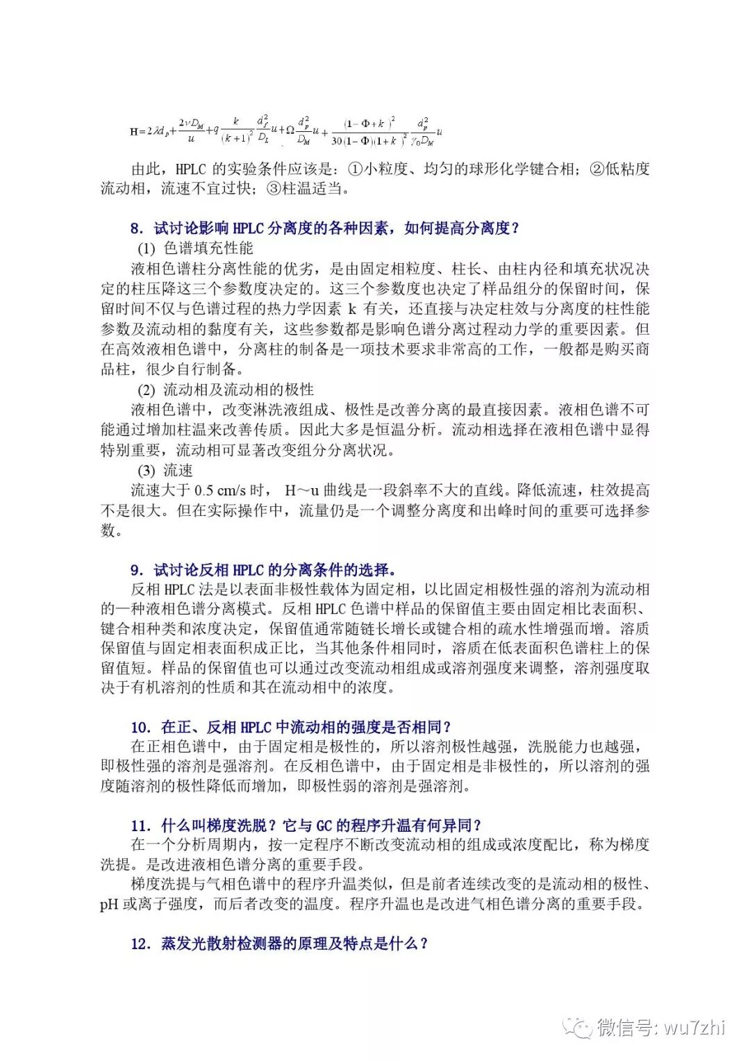
小说名著
每日一文
习题章节
真题试卷
简历模板
关于我们
联系我们
第十八章 高效液相色谱法
分析化学(第7版)
李发美 赵怀清 柴逸峰 编 / 人民卫生出版社
未见青山共白头℡-浮离 上传
查看本书
第十八章 高效液相色谱法
查看更多