知否科技
知无知,才有知
主页
请帖模板
知识中心
课后习题答案
文档资料
小说名著
每日一文
习题章节
真题试卷
简历模板
关于我们
联系我们
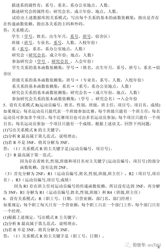
第四章 关系规范化基础
数据库原理与应用教程--SQL Server
尹志宇 郭晴 / 清华大学出版社
Flower Heart- 上传
查看本书
第四章 关系规范化基础
查看更多