知否科技
知无知,才有知
主页
请帖模板
知识中心
课后习题答案
文档资料
小说名著
每日一文
习题章节
真题试卷
简历模板
关于我们
联系我们
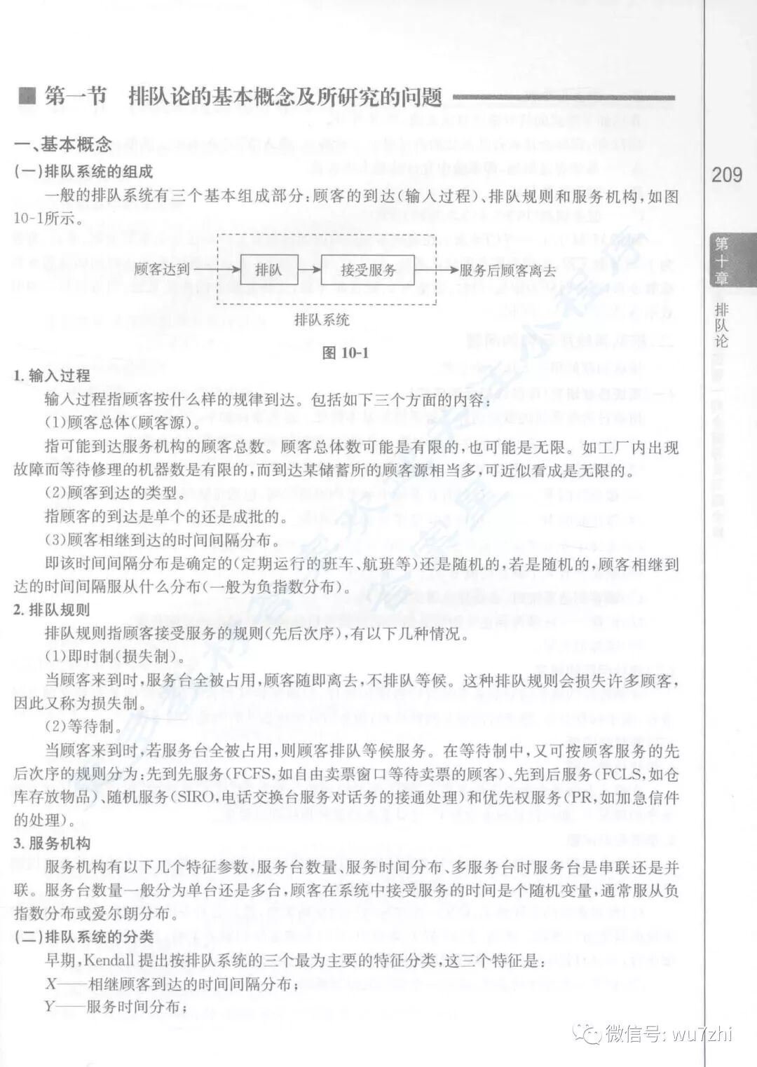
第十章 排队论
运筹学教程(第4版)
胡运权,郭耀煌 编 / 清华大学出版社
吕归尘 上传
查看本书
第十章 排队论
查看更多