知否科技
知无知,才有知
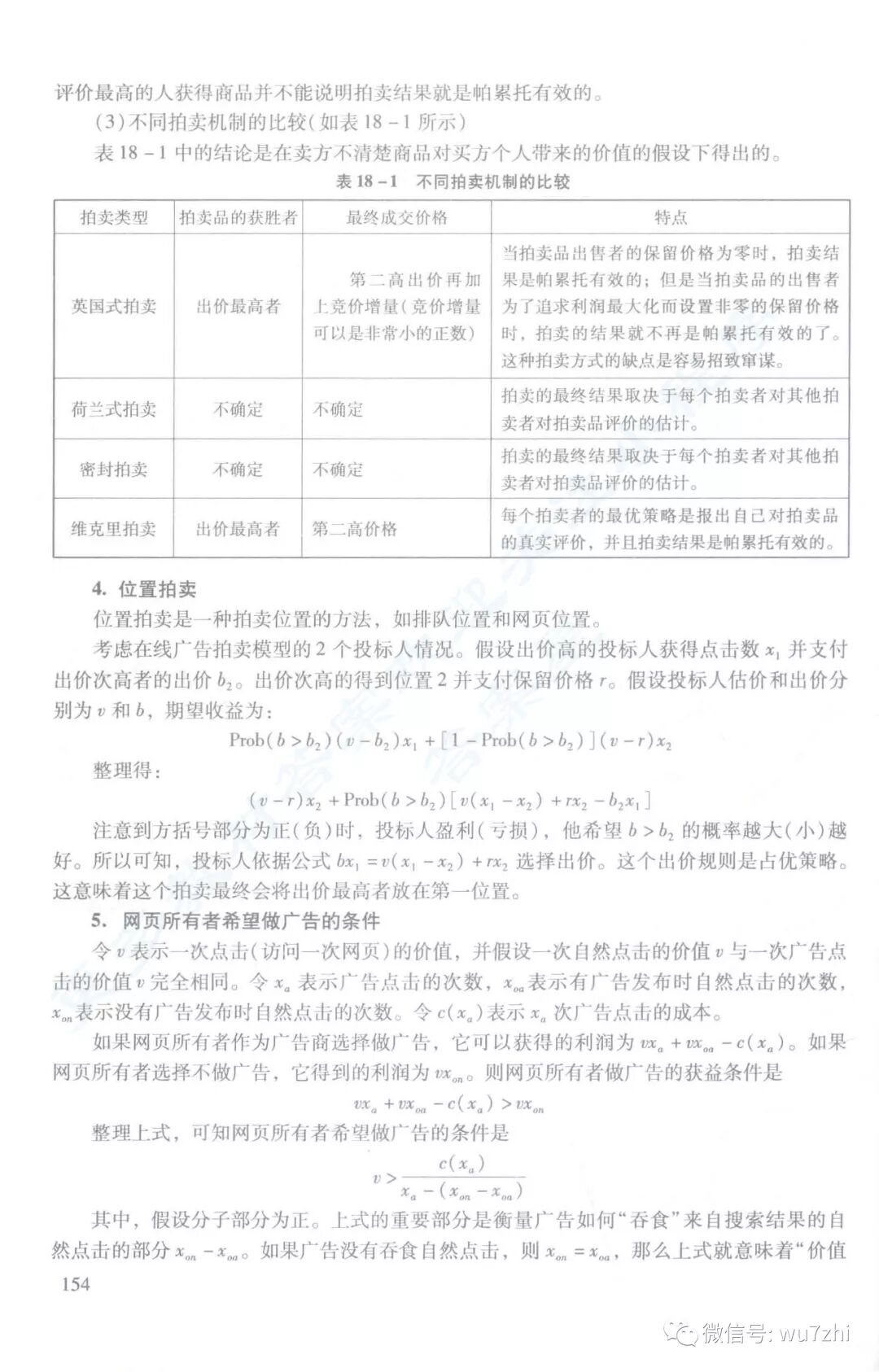
主页
请帖模板
知识中心
课后习题答案
文档资料
小说名著
每日一文
习题章节
真题试卷
简历模板
关于我们
联系我们
第18章 拍卖
微观经济学现代观点 第九版
[美] 哈尔·R.范里安 著,陈昕 编,费方域,朱保华 等 译 / 上海人民出版社
爱洗澡的顽皮小鳄鱼 上传
查看本书
第18章 拍卖
查看更多