知否科技
知无知,才有知
主页
请帖模板
知识中心
课后习题答案
文档资料
小说名著
每日一文
习题章节
真题试卷
简历模板
关于我们
联系我们
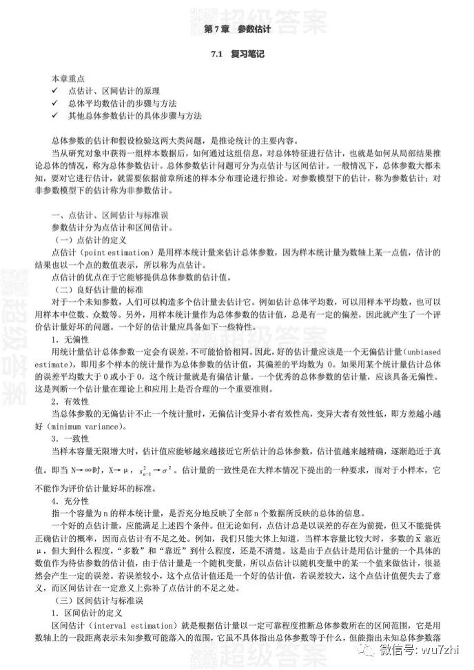
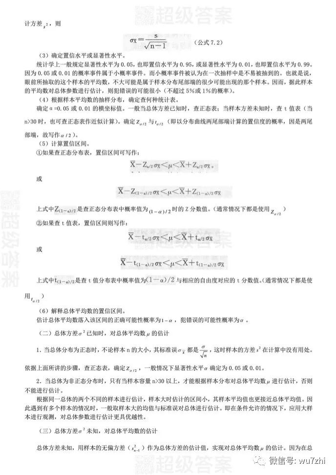
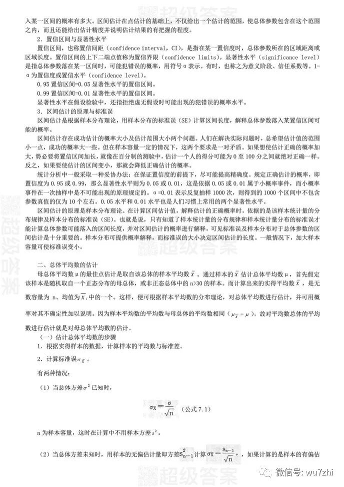
第七章 参数估计
现代心理与教育统计学(第4版)
张厚粲,徐建平 著 / 北京师范大学出版社
它山之石 上传
查看本书
第七章 参数估计
查看更多