知否科技
知无知,才有知
主页
请帖模板
知识中心
课后习题答案
文档资料
小说名著
每日一文
习题章节
真题试卷
简历模板
关于我们
联系我们
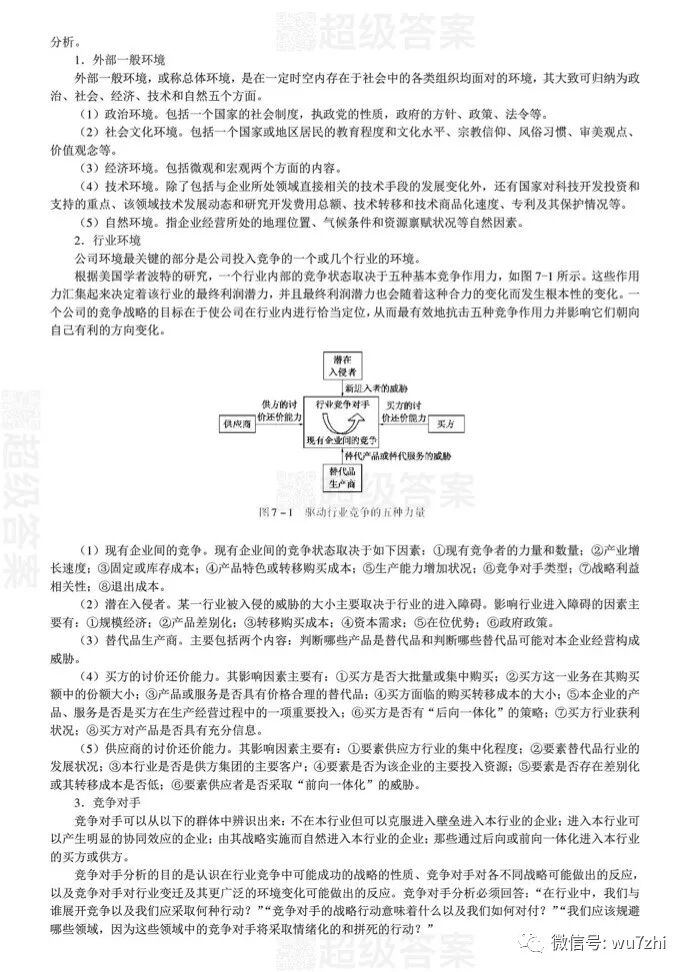
第七章 战略性计划与计划实施
管理学(第四版)
周三多 / 高等教育出版社
FOOZAYEAR 上传
查看本书
第七章 战略性计划与计划实施
查看更多